
一年之计在于春,在“十三五”开局的第一个春天,残疾人朋友们又迎来了党和国家新的“大礼包”。近日,人社部、国家卫生计生委、民政部、财政部、中国残联等部门联合印发了《关于新增部分医疗康复项目纳入基本医疗保障支付范围的通知》(人社部发〔2016〕23号)。本次新增项目的适用范围广、受益人群多,对于整体提升我国基本医保医疗康复的保障水平、减轻残疾人家庭负担具有非常积极的意义。亲爱的残疾人朋友们,赶紧对照文章的“礼单”看看您能享受哪些优惠吧!
为贯彻落实国务院《关于加快推进残疾人小康进程的意见》(国发〔2015〕7号)文件精神,进一步提高我国基本医疗康复保障水平,满足广大残疾人等功能障碍者的康复需求,近日,人社部、国家卫生计生委、民政部、财政部、中国残联等部门联合印发了《关于新增部分医疗康复项目纳入基本医疗保障支付范围的通知》(人社部发〔2016〕23号),要求各地在6月30日前,在保留原有纳入医保支付范围的医疗康复项目基础上,将康复综合评定、吞咽功能障碍检查、手功能评定等新增20项医疗康复项目纳入基本医疗保险支付范围。同时,对康复项目的限定支付范围、使用管理、费用审核等提出了详细的要求。
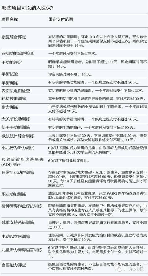
本次新增医疗康复项目的特点
与2010年《关于将部分医疗康复项目纳入基本医疗保障范围的通知》(卫农卫发〔2010〕80号)文件相比,本次新增的康复项目具有以下特点:
一是兼顾了功能评定性项目和治疗性康复项目。新增的20个项目中,功能评定性项目和治疗性康复项目分别占40%和60%,体现了医疗康复的特点,也更贴近残疾人需求。
二是兼顾了各康复领域。对肢体残疾康复、精神残疾康复、言语残疾康复、听力残疾康复等类别,20项康复项目中都有所兼顾。针对使用辅助器具开展功能训练,本次新增的医疗康复项目纳入了“轮椅技能训练”和“电动起立床训练”两项。
三是兼顾了各类人群康复需求。与2010年文件相比,为落实《关于加快推进残疾人小康进程的意见》精神,本次新增医疗康复项目在兼顾各类别残疾人医疗康复需求的基础上,重点考虑残疾儿童、精神残疾人、老人等特殊群体,纳入了适用于儿童的孤独症诊断访谈量表测评、小儿行为听力测试、儿童听力障碍语言训练;适用于精神残疾人的精神障碍作业疗法训练;适用于失能、半失能老人的吞咽功能障碍检查、日常生活动作训练、电动起立床训练等医疗康复项目。
本次新增医疗康复项目兼顾了评定性项目和治疗性项目,涉及肢体、精神、听力、言语等各类残疾人,除了功能训练外,此次新增的康复项目还包括了日常生活训练、轮椅技能训练等残疾人迫切需要的康复项目,进一步满足了残疾人等特殊群体的医疗康复需求,对提高我国康复医疗的保障水平,促进残疾人等功能障碍者健康水平具有重要意义。

项目实施有保障
文件提出了4条措施,以确保新增医疗康复项目纳入基本医保支付的有序实施。一是各省(区、市)对原已纳入基本医疗保险支付范围的医疗康复项目应继续保留,按规定予以支付。二是各省(区、市)可根据当地实际,组织专家对新增医疗康复项目的限定支付范围进行论证,并进行适当调整。三是各统筹地区要加强基金预算管理,完善适应医疗康复的医保支付方式,加强项目监管和费用审核管理,避免资金浪费和服务过度利用。四是相关部门要加强行业监管,规范提供医疗康复项目的康复医疗机构、专业技术人员和医疗康复服务行为。
另外,新增医疗康复项目纳入基本医保支付是针对进一步提高残疾人医疗康复保障水平进行专门的制度安排,中国残联将采取一系列措施将文件精神落到实处,确保残疾人医疗康复需求得到满足。一是以中国残联名义下发贯彻落实《通知》的通知,对各地残联提高认识、加强宣传和推动落实提出明确要求。二是通过中国残联网站、中国残联“两微一端”及其他媒体,加强政策解释和宣传。各地残联要采取多种方式开展政策宣传工作,提高广大残疾人和相关康复机构对《通知》的知晓率,并主动协调当地人社等有关部门给予明确解释和解答。三是各级残联积极配合人社、卫生计生、民政、财政等有关部门,采取有效措施,确保在6月30日前将“康复综合评定”等20项新增康复项目全部纳入基本医疗保险支付范围。四是中国残联与各地残联继续发挥好“代表、服务、管理”职能,不断了解、反映残疾人的医疗康复需求,积极争取政府和社会加大投入,做好残疾人康复救助。

您现在所在的位置 : 